Ticket Process Flow Old Process vs New Process Overview

Ticket Process Flow Old Process vs New Process Overview

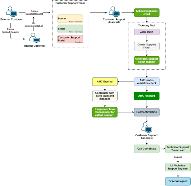
New Customer Support-Process Flow-version 1



Step 1: Support Request Initiation

The support request is initiated by either:

  • External Customer, or
  • Internal Customer (raising the request on behalf of an external customer).

Requests are received through the following channels:

  • Phone (Active – minimum usage)
  • Email (Active – primary channel)
  • Customer Support Portal (Currently inactive)

Step 2: Request Intake by Customer Support Team

The Customer Support Team receives the support request from the external customer via email or other supported channels and logs the request in Zoho Desk.
Upon successful creation, the system automatically generates a unique Support Ticket Number.

Step 3: Ticket Acknowledgement to Customer

An acknowledgement email is sent to the customer confirming:

  • Ticket creation
  • Assigned Support Ticket Number for tracking

 
Step 4: Initial Customer Contact

The Customer Support Associate communicate with the internal customer (Technical lead) via call or Zoho channel to:

  • Acknowledge the issue
  • Perform preliminary validation and clarification
  • Capture additional information, if required


Step 5
: Review by Technical Support Team Lead

The Technical Support Team Lead reviews the ticket to:

  • Assess the issue priority, impact, and overall scope
  • Validate the completeness of ticket details
  • Assign the appropriate L1 Technical Support Engineer based on availability or severity of ticket.

 

Step 6: Assignment to L1 Technical Support Engineer

The Technical Support Team Lead assigns the ticket to an L1 Technical Support Engineer for technical investigation.

 

Step 7: Ticket Assigned Status

The ticket status is updated to “Assigned”, indicating the case is now under active L1 technical support.


Step 8: Ticket Coordination and Closure

Once the ticket is assigned, coordination is initiated with the Technical Support Team to drive resolution. The following actions are performed:

  • Coordinate with the assigned L1 Technical Support Engineer for issue investigation and resolution
  • Track progress and ensure timely updates are recorded in the ticket
  • Communicate resolution status with the customer, if required

 ---------------------------------------------------------------------------------------------------------------------------------------------------------------------------------

Old Customer Support-Process Flow

Step 1: Support Request Raised

A support request is raised by:

  • An External Customer via email or phone, or
  • An Internal Customer on behalf of the external customer

Requests are received through the following channels:

  • Email (primary and actively used channel)
  • Phone (active with limited usage)
  • Customer Support Portal (currently inactive)

If the external customer raises the request via a call to an internal customer, the request is forwarded to the Customer Support Associate, and the support process continues as defined below.

Step 2: Request Received by Customer Support Team

The Customer Support Team receives the support request through the available channels (email or phone) and initiates intake.

  • If the request is received via email, it is reviewed and prepared for ticket logging.
  • If the request is received over a call, the Customer Support Associate requests or initiates a formal email confirmation from the external customer to ensure proper tracking and documentation before logging the ticket in the system.


Step 3: Acknowledgement to Customer if support request raised via email

The Customer Support Associate sends an acknowledgement email to the customer confirming receipt of the support request (if required, ticket number with mail).


Step 4: Ticket Creation in Zoho Desk

The Customer Support Associate logs into the ticketing tool (Zoho Desk) and:

  • Creates a support ticket based on the customer’s email, call with reported concern
  • Records essential customer details and issue information

The system automatically generates a Support Ticket Number.

 

Step 5: AMC Status Validation

The Customer Support Associate performs an AMC status validation check to determine whether the customer’s AMC support is active or expired.

 

Step 6: AMC Active / Renewed Flow

If the AMC is found to be active or renewed:

  • The Customer Support Associate contacts the internal customer (Team lead) via call/message/MS teams for confirmation of activity.
  • Proceeds with support coordination

 

Step 7: AMC Expired Flow

If the AMC is found to be expired:

  • The ticket/case is coordinated with the Sales Team and Manager
  • If support requires, approval is sought from management to extend support on an exception basis.
  • Upon approval via call/MS teams/email, support activities are allowed to proceed

 

Step 8: Customer Communication and Coordination

Once AMC confirmation or approval is obtained:

  • The Customer Support Associate coordinates with the technical Lead via call or MS teams.


Step 9: Internal Coordination with Technical Support

The Customer Support Associate performs call coordination with the Technical Support Team Lead and shares ticket details for further action. And allocation of L1 technical support engineer.

Step 10: Assignment to L1 Technical Support Engineer

The Technical Support Team Lead reviews the ticket and:

  • Assigns the case to an appropriate L1 Technical Support Engineer

Step 11: Ticket Assigned Status

After assignment:

  • The ticket status is updated to “Ticket Assigned”
  • The ticket moves into active L1 technical support handling